Una de las consecuencias sociales más significativas del mapa conceptual de la crisis económica de 1929 fue el aumento del desempleo en todo el mundo. Con la caída de la bolsa de valores de Nueva York en octubre de 1929, muchas empresas cerraron y las personas perdieron sus empleos. Esto llevó a una disminución en la calidad de vida y un.. En el siguiente texto se hablará sobre la crisis financiera y económica del 1929, también conocida como la gran depresión y cómo repercutió dicha crisis en la población paraguaya, qué efectos produjo, qué precedentes dejó y cuáles fueron las medidas tomadas para contener y retener los efectos de la misma.

Cuadro Sinoptico Gran Depresión Crisis Mundial del Capitalismo Siglo XX

HISTORIA 4º ESO ON LINE MAPA CONCEPTUAL LA CRISIS DE 1929
CRISIS ECONÓMICA DE 1929 Mind Map

PPT . La crisis económica de 1929 causas, desarrollo, consecuencias y soluciones adoptadas

Crisis mundial de 1929
la linea del tiempo la crisis economica de 1929
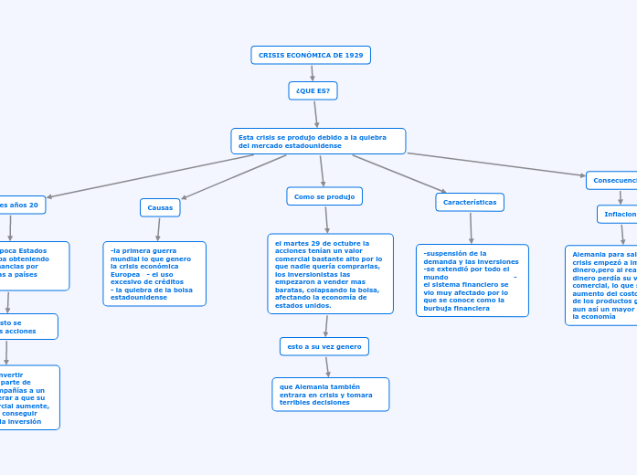
La crisis económica de 1929 y sus efec... Mapa Mental

Historia Contemporánea Consecuencias de la Crisis de 1929

Esquemas para intentar entender LA CRISIS DE 1929

Esquema crise de 1929
sociales y lengua Crisis de 1929

Ámbito Comunicación y Social PCPI2 La crisis económica de 1929

Historia Crisis del 29

Crisis de 1929 El crack del 29
CRISIS ECONÓMICA DE 1929 Mapa Mental

PPT Crisis económica de 1929 PowerPoint Presentation, free download ID3585362

esquema o mapa conceptual con causas y consecuencias de esta crisis económica mundial de los

Ámbito Comunicación y Social PCPI2 La crisis económica de 1929

Crisis 1929 Mapas Conceptuales LA CRISIS DE 1929 ¿Que fue la crisis de 1929? Causas de la

Mapa Conceptual De La Gran Depresion De 1929 Gufa
1.3. El 29 de octubre de 1929 se produjo el desplome de la bolsa de Valores de Nueva York, marcó el inicio de una rápida debacle económica a nivel mundial, cayendo 10, 20 hasta 30 puntos de golpe. 1.4. El Crack de la Bolsa de Nueva York (jueves Negro), 24 de octubre provocó escenas de nerviosismo y de pánico que conglomeraron a mucha gente.. Tomando en cuenta la caída de la bolsa de Nueva York, se pueden mencionar las siguientes situaciones como principales causas de la depresión de 1929: - La especulación de los mercados financieros. - La superproducción que obligó a destruir productos. - La saturación de mercados. - El retiro de capitales de los bancos por parte de los.